广东2026年环评工程师考试报名时间为4月7日9:00-4月15日17:00,报名官网为中国人事考试网(http://www.cpta.com.cn),网上缴费时间为4月7日9:00-4月16日17:00,准考证打印时间为6月9日9:00-6月12日17:00,广东2026年环境影响评价师考试时间为6月13日、14日,考后在线人工核查。此次考试设广州(含广州、珠海、佛山、韶关、河源、梅州、中山、江门、阳江、湛江、茂名、肇庆、清远、云浮考生)、深圳(含深圳、汕头、惠州、汕尾、东莞、潮州、揭阳考生)2个考区,考试详细地址以准考证为准。
一、考试设置
(一)考试时间、科目和题型

(二)考试地点
此次考试设广州(含广州、珠海、佛山、韶关、河源、梅州、中山、江门、阳江、湛江、茂名、肇庆、清远、云浮考生)、深圳(含深圳、汕头、惠州、汕尾、东莞、潮州、揭阳考生)2个考区,考试详细地址以准考证为准。
二、报考条件
报考条件按照原人事部、原国家环境保护总局《关于印发〈环境影响评价工程师职业资格制度暂行规定〉〈环境影响评价工程师职业资格考试实施办法〉和〈环境影响评价工程师职业资格考核认定办法〉的通知》(国人部发〔2004〕13号)有关规定执行。
(一)凡遵守国家法律、法规,恪守职业道德,并具备以下条件之一者,可申请参加环境影响评价工程师职业资格考试。
1.取得环境保护相关专业大专学历,从事环境影响评价工作满7年;或取得其他专业大专学历,从事环境影响评价工作满8年。
2.取得环境保护相关专业学士学位,从事环境影响评价工作满5年;或取得其他专业学士学位,从事环境影响评价工作满6年。
3.取得环境保护相关专业硕士学位,从事环境影响评价工作满2年;或取得其他专业硕士学位,从事环境影响评价工作满3年。
4.取得环境保护相关专业博士学位,从事环境影响评价工作满1年;或取得其他专业博士学位,从事环境影响评价工作满2年。
(二)截止2003年12月31日前,长期在环境影响评价岗位上工作,并符合下列条件之一的,可免试《环境影响评价技术方法》和《环境影响评价技术导则与标准》2个科目,只参加《环境影响评价相关法律法规》和《环境影响评价案例分析》2个科目的考试。
1.受聘担任工程类高级专业技术职务满3年,累计从事环境影响评价相关业务工作满15年。
2.受聘担任工程类高级专业技术职务,并取得环保总局核发的“环境影响评价上岗培训合格证书”。
(三)报考条件第(一)款规定的专业工作年限计算截止日期为2026年12月31日。“环境保护相关专业新旧对应表”(2020年更新)见附件1,《关于环评工程师职业资格考试报考条件有关问题的解释》(环评估便函〔2023〕220号)见附件2。
(四)获准在中华人民共和国境内就业的外籍人员及港、澳、台地区的专业人员,符合上述报考条件的可报名参加考试。
三、报考事项
考试报名证明事项推行告知承诺制。根据资格考试报名证明事项告知承诺制有关规定,考生一旦正式报名考试,无论在考试前后,被发现有不实承诺情形或不符合报名条件的,均会给予报名无效、成绩无效或证书无效的处理,请务必诚信报名。
报考人员可登录中国人事考试网(www.cpta.com.cn)进行网上报名。报名信息填报时间:2026年4月7日9:00-4月15日17:00;网上缴费时间:2026年4月7日9:00-4月16日17:00。
(一)注册
新注册的报考人员须详细阅读报名平台用户服务协议和用户隐私政策,如实填写注册信息;已注册的报考人员直接登录报名系统维护个人信息。
(二)完善信息
1.上传报考照片。报考人员登录系统后,按照提示进行相关操作。首次登录的报考人员,需要上传报考照片。
报考人员必须在中国人事考试网下载并使用指定的“照片处理工具”,上传经该工具审核处理并保存的本人近期彩色半身免冠白底正面证件电子照片后,方可通过照片审核。上传的电子照片将用于准考证、考场座次表、证书、证书查询验证系统,请考生慎重选用。
2.完善个人信息。报考人员进入“个人中心”界面,按照步骤完善相关个人信息,包括个人基本信息、学历信息、学位信息、工作经历、联系方式等。
(1)报名系统将对报考人员学历学位信息进行在线核查。在线核查原则上需24小时,考生须在报名前预留充足时间、提前完成学历学位等信息补充,以免错过报名。
(2)如报考人员提交的境内高等教育学历学位信息无法通过在线自动核验,应在报名前及时登录中国高等教育学生信息网(学信网)进行验证/认证,下载相关PDF格式在线验证/认证报告,报名期间按要求上传相关验证/认证报告,具体操作方式参见中国人事考试网考生问答栏目相关内容(http://www.cpta.com.cn/question/1525.html)。
如报考人员在考试报名截止前无法及时取得学历学位验证/认证报告,可临时上传PDF格式的学历学位电子文件继续完成报名。考试成绩发布后10个工作日内,全科考试成绩达到合格标准的,且报名期间未上传验证/认证报告的人员,可登录广东人事考试网“广东省专业技术人员职业资格考试业务办理系统”的“报考条件在线核查”栏目按要求及时在线补交,接受人工核查。
因学历学位认证需要一定办理周期,在学历学位认证申请范围内的报考人员应尽早登录中国高等教育学生信息网(学信网)申请认证报告。
已取得验证报告的,还需确认报名时报告在有效期(6个月)内。
(三)填写报考信息
报考人员原则上选择工作地或居住所在地市进行报名,已填写的个人信息可直接引用。
(四)选择报名办理方式
在专业技术人员资格考试报名中存在虚假承诺行为,或者因严重、特别严重违纪违规行为被记入专业技术人员资格考试诚信档案库且在记录期内的人员,不适用专业技术人员资格考试报名证明事项告知承诺制(以下简称告知承诺制)。其余报考人员可自主选择是否采用告知承诺制方式办理报考事项。
1.报考人员选择告知承诺制方式办理报考事项的,须认真阅读《专业技术人员资格考试报名证明事项告知承诺制报考承诺书》(以下简称告知承诺书),点击“签署”告知承诺书(电子文本),一经签署即具有法律效力,不允许代为承诺。
2.报考人员作出承诺后,可在未缴费且报名截止前撤回承诺。
3.不适用告知承诺制办理报考事项的、未选择告知承诺制方式办理报考事项的、撤回承诺的3类报考人员须按要求提交电子版证明材料。
4.报考人员未选择告知承诺制方式办理报考事项的或撤回承诺的,本年度该项考试中不再适用告知承诺制。
(五)重点人员核查
不适用告知承诺制办理报考事项的、未选择告知承诺制方式办理报考事项的、撤回承诺的、免试部分科目的4类报考人员完成报名信息确认,经报名所在地市人事考试机构在线核查后进行缴费。
(六)缴费
我省统一实行网上缴费,缴费成功即完成报名。逾期未缴费,视为放弃报名。报考人员完成报名后,已缴费用不予退还。按照原环境保护部2016年第18号公告和粤发改价格函〔2024〕1073号规定,客观题科目按每人每科56元收取,主观题科目按每人每科70元收取。
如需开具电子票据的考生,可在完成缴费后直接在广东公共服务支付平台查询打印电子票据,考试机构不再提供开具非税票据,具体操作方式详见广东人事考试网-报考文件-办事指南栏目下“广东省人事考试局人事考试网上缴费及开票指引”(http://rsks.gd.gov.cn/kswj/bszn/content/post_3325151.html)。
(七)准考证打印
网上缴费成功的考生可于2026年6月9日9:00-6月12日17:00登录中国人事考试网下载并打印准考证。考生打印准考证后,须认真核对姓名、证件号码、性别等个人身份信息,如发现有误,要在准考证打印截止前通过广东人事考试网“广东省专业技术人员职业资格考试业务办理系统”在线申办更正。
四、考试有关事项
(一)2026年度环境影响评价工程师职业资格考试大纲,以生态环境部网站公布为准。
(二)考生须携带准考证、有效期内的居民身份证(或社会保障卡)原件和准考证上允许的考试用具参加考试;考试实行封闭2小时管理,开考5分钟后一律禁止入场。
(三)《环境影响评价案例分析》为主观题科目,答题前必须仔细阅读应试人员注意事项(试卷封二)和作答须知(专用答题卡首页),答题时使用规定的作答工具在专用答题卡划定的区域内作答。
(四)为保障考试安全,维护考试公平公正,人事考试机构及其工作人员在考试过程中可以采取以下措施:对考生进入或离开考场、考点,提出规范性要求;查验考生身份证件、所携带物品,必要时可借助专门设备、专业人员进行检查;依法收缴考试作弊设备,集中保管考生违规携带的工具、资料等物品;对考试现场秩序和考试组织实施过程进行视频监控;在必要范围内,协调通讯管理部门对无线通讯等进行干扰或屏蔽;其他必要的安全管理措施。
(五)考生在考试过程中应妥善保管好自己的题本、题卡,防止他人抄袭。考试结束后采用技术手段等甄别为雷同答卷的考试答卷,将给予考试成绩无效处理。
(六)考生在考试期间,要遵守考场规则,服从考试工作人员管理,遵从试题作答要求。若在考试过程中有违纪违规行为的,按照《专业技术人员资格考试违纪违规行为处理规定》(人社部令第31号)进行认定和处理。涉嫌组织考试作弊、非法出售、提供试题、答案、代替考试、非法使用窃听、窃照专用器材等犯罪活动的,依法移送公安机关。
五、考试成绩和合格标准
(一)考试成绩查询及管理
1.考试成绩计划在2026年8月中旬发布,考生可登录中国人事考试网进行查询。
2.参加4个科目考试(级别为考全科)的人员须在连续2个考试年度内通过应试科目,参加2个科目考试(级别为免2科)的人员须在1个考试年度内通过应试科目,方可取得资格证书。
(二)合格标准
根据人力资源社会保障部办公厅《关于33项专业技术人员职业资格考试实行相对固定合格标准有关事项的通告》,环境影响评价工程师职业资格考试实行相对固定的合格标准,各科目合格标准为试卷满分的60%。根据有关规定或遇特殊情况,需要变更调整或单独确定考试合格标准的,另行通告。
六、考后在线人工核查
考试成绩发布后10个工作日内,对全科考试成绩达到合格标准的,且已作出承诺但报名时身份信息、学历学位信息在线核查状态为“未通过”或“需人工核查”考生的报考条件实施在线人工核查。核查中如需补充提交必要的证明材料,考生须按照报名所在地市人事考试机构要求登录广东人事考试网“广东省专业技术人员职业资格考试业务办理系统”的“报考条件在线核查”栏目及时在线补交。此类考生应留意报名所在地市人事考试机构通知。
七、监督监管
各地市人事考试机构对报考人员的报考条件,在考前、考中、考后全程开展核查和日常监管。
(一)报考人员承诺后,在核查或日常监管中发现报考人员不符合本考试报名条件的,考试报名无效;取得成绩的,当次全部科目考试成绩无效;取得资格证书的,资格证书无效。
(二)报考人员应接受并配合报名所在地市人事考试机构的核查。打印准考证前,报考人员未按要求接受核查的,考试报名无效,不予办理准考证;考试结束后,报考人员未按要求接受核查的,当次全部科目考试成绩无效。
(三)报考人员有提供虚假证明材料或者以其他不正当手段取得相应资格证书等严重违纪违规行为的,按照《专业技术人员资格考试违纪违规行为处理规定》(人社部令第31号)处理,记入专业技术人员资格考试诚信档案库,纳入全国信用信息共享平台,向用人单位及社会提供查询,相关记录作为专业技术人员职业资格证书核发和注册、职称评定的重要参考。考试诚信档案库记录相关信息视情况向社会公布,并通知当事人所在单位。涉嫌犯罪的,依法移送司法机关。
八、证书发放和查询
(一)纸质证书
该项考试我省试点证书直邮,合格人员可登录广东人事考试网“广东省专业技术人员职业资格考试业务办理系统”申请证书直邮(点击详见证书直邮服务须知),申请时间为考试成绩公布之日起5个工作日内。
其他未申请证书直邮的合格人员,其纸质证书由考生报名所在地市人事考试机构负责发放,具体发放时间将由报名所在地市人事考试机构通知。合格人员可通过中国人事考试网(www.cpta.com.cn)的“证书查询验证”栏目查询资格证书制发进度及验证证书信息。
(二)电子证书
根据《人力资源社会保障部办公厅关于推行专业技术人员职业资格电子证书的通知》(人社厅发〔2021〕97号),环境影响评价工程师职业资格考试的电子证书可在中国人事考试网进行下载和查询验证,与纸质证书具有同等法律效力。
九、注意事项
报考期间,全省各地级以上市人事考试机构开通咨询服务电话(详见附件3)。用户名或密码查询等业务事项可通过“广东省专业技术人员职业资格考试业务办理系统”(http://123.56.228.71:82/)在线申办。
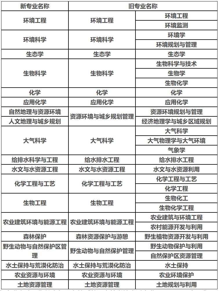
附件:1.环境保护相关专业新旧对应表
2.关于环评工程师职业资格考试报考条件有关问题的解释
3.全省人事考试机构咨询服务电话
附件1
环境保护相关专业新旧对应表

注:本表中“新专业名称”指教育部颁布的《普通高等学校本科专业目录(2020年)》及《普通高等学校本科专业目录(2012年)》中规定的专业名称;“旧专业名称”指教育部颁布的《普通高等学校本科专业目录(1998年)》及该目录颁布前各院校采用的专业名称。
附件2
关于环评工程师职业资格考试报考条件有关问题的解释
一、免试条件
《环境影响评价工程师职业资格考试实施办法》第五条规定,截止2003年12月31日前,长期在环境影响评价岗位上工作,并符合“受聘担任工程类高级专业技术职务满3年,累计从事环境影响评价相关业务工作满15年”或“受聘担任工程类高级专业技术职务,并取得环保总局核发的‘环境影响评价上岗培训合格证书’”两个条件之一的,可以免试两个科目。此条所指“受聘担任工程类高级专业技术职务满3年,累计从事环境影响评价相关业务工作满15年”或“受聘担任工程类高级专业技术职务,并取得环保总局核发的‘环境影响评价上岗培训合格证书’”的核定时间均为“截至2003年12月31日前”。
二、工作年限
从事环境影响评价工作的工作年限为报考人员自参加工作之日起累计从事环境影响评价工作时间的总和,计算截止日期为考试当年度的12月31日。
“从事环境影响评价工作”具体范围为:从事规划或建设项目环境影响报告书(表)编制工作、规划环境影响报告书技术审查或建设项目环境影响报告书(表)技术评估工作、建设项目竣工环境保护验收报告编制工作,以及环境影响评价相关工作,包括教学、科研、审批、环境管理、技术咨询、环境检测等。行政机关、企事业单位相关人员在上述岗位工作的年限可视为从事环境影响评价工作的年限。
附件3
全省人事考试机构咨询服务电话







皖公网安备 34020302000192号