关于做好江苏 2026 年度统计专业技术资格考试考务工作有关事项的通知
各设区市人力资源社会保障局、统计局:
根据人力资源社会保障部及国家统计局全国统计专业技术资格考试办公室《关于 2026 年度统计专业技术资格考试有关事项的通知》(统考办字〔2026〕1 号)和《省人力资源社会保障厅关于进一步加强我省专业技术资格考试资格审查工作的通知》(苏人社发〔2018〕383 号)精神,为做好我省 2026 年度统计专业技术资格考试考务工作,现将有关事项通知如下:
一、组织分工
(一)省人力资源社会保障厅、省统计局共同负责统计专业技术资格考试工作,省人事考试中心负责具体考务工作组织实施。
(二)各设区市人事考试机构会同统计局主管部门负责考试报名和考前抽查工作及对全部科目成绩达到相关标准的应试人员进行考后资格审查(以下简称考后审查)的初审工作。省统计局负责考后审查复核工作,并与省人力资源社会保障厅对考后审查中的疑难问题进行会商,并形成终审意见。
二、时间安排与考区设置

统计专业技术初、中级资格考试原则上在各设区市均设立考点,高级资格考试全省统一集中在南京市设立考点,具体考试地点可从准考证上获知。
三、考试科目和作答方式
(一)统计专业技术初级资格考试科目分为《统计学和统计法基础知识》和《统计专业知识和实务》2 个科目,中级资格考试科目分为《统计基础理论及相关知识》和《统计工作实务》2 个科目;初、中级科目试题均为客观题,在普通答题卡上作答,每科考试时间均为 2.5 小时,采取闭卷笔答方式。高级资格考试科目为《高级统计实务与案例分析》1 个科目,试题题型为主观题,在专用答题卡上作答,考试时间为 3 个小时,采取开卷笔答方式。
(二)客观题用 2B 铅笔在答题卡上作答,主观题用黑色墨水笔在答题纸(专用答题卡)上作答。报考人员应考时,可携带黑色墨水笔或签字笔、2B 铅笔、无声无文本编辑存储功能的计算器、橡皮等文具。参加高级资格考试者,还可携带与考试相关的参考书籍、资料(非电子设备)入座。其他物品应统一放置考场指定处。考场应备有草稿纸供考生使用,考后收回。
四、管理办法
从 2025 年起,初级、中级统计专业技术资格考试成绩实行 2 年为一个周期的滚动管理方法,应试人员须在连续的两个考试年度内通过全部应试科目,方可取得相应级别统计专业技术资格证书。应试人员通过高级统计专业技术资格考试,可取得考试合格证明。
五、报考条件
根据国家统计局、人力资源社会保障部《关于印发〈统计专业技术资格规定〉和〈统计专业技术资格考试实施办法〉的通知》(国统字〔2025〕30 号)规定,参加统计专业初级、中级、高级资格考试的人员报考条件遵照以下执行:
(一)凡遵守中华人民共和国宪法和法律,具备良好的统计职业道德和敬业精神,符合初级、中级、高级统计专业技术资格考试报名条件的人员,均可报名参加相应级别的考试。
应届毕业生可以凭所在院校出具的应届毕业证明作为符合相应学历条件,报名参加当年度统计专业技术资格考试。考试合格人员领取证书时应补充提交学历学位证书信息等。
(二)凡具备普通高中、中职学校(含技工学校)以上学历,均可报名参加初级统计专业技术资格考试。
(三)具备下列条件之一者,可以报名参加中级统计专业技术资格考试:
1.普通高中、中职学校(含技工学校)毕业并取得初级统计专业技术资格,从事统计相关工作满 10 年;
2.具备大学专科学历,从事统计相关工作满 6 年;
3.具备大学本科学历或学士学位,从事统计相关工作满 4 年;
4.具备第二学士学位,从事统计相关工作满 2 年;
5.具备硕士研究生学历或学位,从事统计相关工作满 1年;
6.具备博士研究生学历或学位。
(四)免考条件:
获得应用统计专业硕士的人员报名参加中级统计专业技术资格考试,可以免试《统计基础理论及相关知识》科目,仅参加《统计工作实务》科目考试。
(五)具备下列条件之一者,可以报名参加高级统计专业技术资格考试:
1.具备大学专科学历,取得中级统计专业技术资格后,从事统计相关工作满 10 年;
2.具备硕士研究生学历或学位,大学本科学历或学士学位,且取得中级统计专业技术资格后,从事统计相关工作满 5 年;
3.具备博士研究生学历或学位,且取得中级统计专业技术资格后,从事统计相关工作满 2 年。
(六)取得经济、会计、审计初级、中级专业技术资格,符合规定的学历、年限条件的,可以报名参加高一级统计专业技术资格考试。
具有哲学社会科学研究(理论经济学、应用经济学、数学、统计学、计算机科学与技术)等与统计相近专业中级职称,可依据上述学历资历和业绩条件,报名参加高级统计专业技术资格考试。
具有其他系列副高级以上职称,从事统计相关工作满 2年,可以视作符合上述规定的学历、年限条件,报名参加高级统计专业技术资格考试。
(七)取得准精算师职业资格证书,可对应中级统计专业技术资格,符合规定的学历、年限条件的,可以报名参加高级统计专业技术资格考试。
取得资产评估师、税务师职业资格证书,符合相应的学历、年限条件,可对应初级或中级统计专业技术资格,报考高一级统计专业技术资格考试。
(八)报名条件中所指学历要求是教育部承认的正规学历;有关工作年限的要求是指报名人员取得学历前后从事本专业工作时间的总和,其截止日期为 2026 年 12 月 31 日。
(九)港澳台和外国籍人员可以报名参加统计专业技术资格考试。港澳台和外国籍人员持内地高等学校毕业证书的,可以直接填报相关信息;持香港、澳门、台湾地区或者外国高等学校学历或者学位证书的,学历、
学位证书需经教育部留学服务中心认证。符合考试报名条件的港澳台和外国籍人员在内地工作地或居住地就近报名。
(十)对于具有哲学社会科学研究(理论经济学、应用经济学、数学、统计学、计算机科学与技术)等与统计相近专业中级职称的认定。
若助理研究员资格(职称)证书注明的研究专业为教育部公布的理论经济学、应用经济学、数学、统计学、计算机科学与技术等一级学科下属二级学科(专业),且报考人员符合学历、专业工作年限条件的,可通过报名资格核查。
若助理研究员资格(职称)证书没有注明研究专业,但报考人员符合学历、专业工作年限条件的,须对所学专业按以下要求进行核查:
1.具备大学专科学历的报考人员,所学专科专业须满足《职业教育专业目录(2021 年)》(链接地址为 http://www.moe.gov.cn/srcsite/A07/moe_953/202103/t20210319_521135.html)中电子与信息、财经商贸大类所含专业。
2.具备大学本科学历或学士学位、第二学士学位、硕士研究生学历或学位,以及具备博士研究生学历或学位的报考人员,所学专业须属于教育部公布的理论经济学、应用经济学、数学、统计学、计算机科学与技术等一级学科下属二级学科(专业)范围或应用统计专业硕士。
3.教育部学位管理与研究生教育司公布的理论经济学、应用经济学、数学、统计学、计算机科学与技术等一级学科下属二级学科(专业)范围请查找《授予博士、硕士学位和培养研究生的学科、专业目录》(链接地址为 http://www.moe.gov.cn/srcsite/A22/moe_833/200512/t20051223_88437.html)和学位授予单位(不含军队单位)自主设置二级学科和交叉学科名单(链接地址为 http://zwfw.moe.gov.cn/dynamicDetail?id=71c8c07552de4162ba9d8151fb374608&title=1)。
六、报名
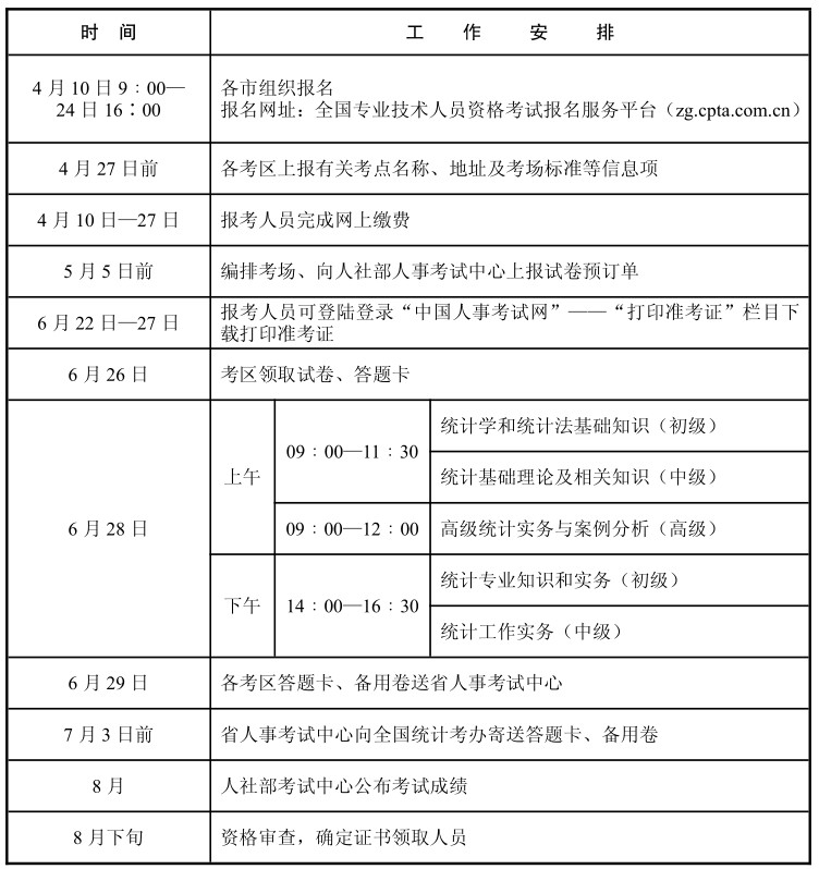
(一)报名日期和网址。2026 年度统计专业技术资格考试实行全国统一网上报名,网上报名日期为2026年4月10日9∶00—24日16∶00,网上报名平台为全国专业技术人员资格考试报名服务平台(http://zg.cpta.com.cn/examfront)。
(二)实施告知承诺制。本项考试报名实施告知承诺制,请各位考生仔细阅读中国人事考试网“资格考试报名证明事项告知承诺制”专栏中的政策规定、报考指南(http://www.cpta.com.cn/promise.html),详细了解,正确操作。
特别提醒:为加强报名证明事项告知承诺制事中监管,如报考人员提交的境内高等教育学历学位信息无法通过在线自动核验,应在报名前及时登录中国高等教育学生信息网
(学信网)进行验证/认证,下载相关 PDF 格式在线验证/认证报告,报名期间按报名地考试机构要求上传相关验证/认证报告,接受人工核查,具体操作方式参见中国人事考试网考生问答栏目内容(http://www.cpta.com.cn/question/1525.html)。
如报考人员在考试报名截止前无法及时取得学历学位验证/认证报告,须临时上传 PDF 格式的学历学位电子文件继续完成报名,事后补充提交本人学历学位验证/认证报告,考试机构做好上述人员登记和相关报考人员学历学位验证/认证报告的核查工作。
考生请仔细阅读《报考指南》(http://www.cpta.com.cn/applyGuide/740.html)第六条核查与监管条款中关于考试组织机构将在考前、考中、考后对报考人员承诺内容开展核查的具体说明。
(三)照片格式。在全国专业技术人员资格考试报名服务平台新注册的考生须采用近期彩色标准 1 寸半身免冠正面证件照(尺寸 25mm×35mm,像素 295px×413px),照片底色背景为白色。对于 2018 年之前在报名服务平台注册的考生,原则上不进行照片更换。报名照片将用于准考证、考场座次表、证书和证书查询认证系统。
(四)网上缴费。缴费时间为4月10 日—27日。报考人员确认报名后,已缴费用不予退还。
(五)准考证打印。准考证打印时间为6月22日—27日,报考人员可登录“中国人事考试网”——“打印准考证”栏目下载打印准考证。
七、报考注意事项
请考生仔细阅读《江苏省专业技术人员资格考试审核工作有关问题解答(持续更新)》(http://jshrss.jiangsu.gov.cn/art/2021/3/5/art_57268_9690677.html),明确有关学历、专业及
审核条件后进行后续报名。
特别提醒:报考人员须认真阅读《关于请相关报考人员提前做好学历学位认证申请的温馨提醒》(http://www.cpta.com.cn/notice/1642.html),因学信网学历学位认证需要一定办理周期,报考人员应提前安排好认证事宜,以免影响报名。
(一)一般情况报考流程
1.首次报考人员应先如实注册个人信息(如姓名、学历学位、身份证号和手机号、电子邮箱等)。注册成功后,上传本人电子证件照。在注册提交 24 小时后,且在线学历、学位信息核验通过的,报考人员再次登陆网报系统,在阅读《报考须知》后,再进入报考信息录入界面,完善个人信息(如专业工作年限、所学专业、工作单位与地址、专业技术等级或职称等),并正确选择报考信息(如考试级别、专业、科目、报名点等)。
2.已注册的报考人员,在登陆网报系统后,直接填报个人信息(如姓名、学历学位、身份证号和手机号、电子邮箱等),经 24 小时后,且在线核验通过的,再按以上流程完成报名(再次登陆网报系统后填报的内容与步骤同上)。
3.在填报完相关信息后,系统会提示报考人员是否选择采用告知承诺制方式办理。
报考人员如选择采用告知承诺制方式办理,系统自动生成《专业技术人员职业资格考试报名证明事项告知承诺书》电子文本,由报考人员本人签署并提交(不允许代为承诺),承诺书电子文本可下载保存,考试组织机构不再索要有关证明,依据承诺办理报名相关事项。
如未选择告知承诺制或者不适用告知承诺制的报考人员,应在报名前仔细了解相关资格考试的报考条件、符合报考条件所需的证明义务和证明内容、考试组织机构的核查权力和报考人员的配合义务等,由本人在网上报名系统填报信息后,在报名系统中提交相关证明材料即可。
未选择告知承诺制或者不适用告知承诺制的报考人员在报名系统中根据报考级别提交的证明材料包括:
(1)学历证明;
(2)学位证明;
(3)从事相关专业工作年限证明;
(4)符合相应报考条件的专业技术人员职业资格证书;或哲学社会科学研究(理论经济学、应用经济学、数学、统计学、计算机科学与技术)等与统计相近专业中级职称的认定;或其他系列副高级以上职称证书;
(5)应届毕业生可以凭所在院校出具的应届毕业证明作为符合相应学历条件,报名参加当年度统计专业技术资格考试。
(二)特殊情况的报考处理
1.注册信息提交 24 小时后,在线学历、学位信息核验未通过的报考人员可正常填写报考信息,只需在报名信息确认后选择告知承诺制办理方式,并上传相应 PDF 格式的学历学
位证书电子文件,完成报考流程。
2.对于使用我国居民身份证报名但信息在线核验未通过的,以及使用非我国居民身份证件报名的人员,须联系报名考区人事考试机构进行处理。
八、考前抽查和考后审查
(一)考前抽查
考试机构在报名期间将对报考人员进行抽查,抽查结果无误的报考人员可进行缴费操作;抽查结果不通过的报考人员不可进行缴费操作。未被抽查的报考人员仍可进行缴费操作。
(二)考后审查
1.审查对象。截至 2026 年度,各科成绩均预合格的考生。
2.审查时间。中国人事考试网(http://www.cpta.com.cn/index.html)将在 8 月发布考试成绩,届时我省将在8月下旬在“江苏人事考试网”(http://jshrss.jiangsu.gov.cn/col/col5725
3/index.html)发布审查公告,请考生务必保持报名注册时填报的手机号码畅通,以便及时接收相关友情提醒信息。
3.上传补充材料。审查部门对报考资格存疑的审查对象,将告知其须在规定时限登录“江苏省人力资源和社会保障厅网上办事大厅(https://rs.jshrss.jiangsu.gov.cn/index/)个人办事——人才人事——江苏省人事考试报名”上传补充证明材料,逾期未上传的视为放弃审查资格。
4.考后审查陈述申辩。审查对象依法享有陈述和申辩的权利。如对考后资格审查结果存在异议,可自公布审查结果起 7 个工作日内,依法向设区市相关主管部门进行陈述和申辩,主管部门复核后作出答复,联系方式见《咨询服务电话》(附件 2)。
5.报考人员不符合报考条件的,或者未按照资格审查要求办理报考相关事项的,按考试报名无效或者考试成绩无效处理,已缴考务费用不予退还。应试人员有故意隐瞒真实情况、提供虚假承诺或者以其他不正当手段取得相应资格证书或者成绩证明等严重违纪违规行为的,按照《专业技术人员资格考试违纪违规行为处理规定》(人力资源和社会保障部令第 31 号)处理,记入专业技术人员资格考试诚信档案库。涉嫌犯罪的,移送司法机关处理。
九、证书发放
根据《人力资源社会保障部办公厅关于推行专业技术人员职业资格电子证书的通知》(人社厅发〔2021〕97 号)文件规定和要求,可在中国人事考试网(www.cpta.com.cn)——证书查验栏目进行下载和查询验证专业技术人员职业资格电子证书。
纸质证书领取相关事宜详见江苏人事考试网-人事考试服务平台-服务指南-证书领取相关问题说明(http://jshrss.jiangsu.gov.cn/art/2013/3/18/art_57259_6839194.html)。
十、收费事宜
根据原省物价局、省财政厅《关于调整我省统计专业技术资格考试收费标准的复函》(苏价费〔2003〕124 号、苏财综〔2003〕41 号)和原省物价局、省财政厅《关于同意收取
高级统计师资格考试收费的复函》(苏综财〔2011〕96 号)的规定,2026 年度统计专业技术初、中级资格考试按每人每科 60 元标准收取报名考试费用;高级资格考试按每人 110元标准收取报名考试费用。
十一、考试大纲
2026 年度统计专业技术初级、中级和高级资格考试大纲继续使用 2021 年度的考试大纲。各级别考试大纲均已公布在国家统计局门户网站主页“政务服务”栏目内的“统计专业技术资格考试”专栏(http://www.stats.gov.cn/fw/tjzyjszgks/fxbk/)。
十二、其他事项
(一)各设区市人力资源社会保障局、统计局根据职责分工,按照《2026 年度统计专业技术资格考试工作计划》(附件 1)的要求,认真做好各个环节的考务工作。考试报名期间应安排专人值班,做好咨询服务工作。
(二)本次考试结束后,阅卷部门将采用技术手段甄别雷同试卷,对被甄别为雷同答卷的,将给予该科目考试成绩无效的处理。应试人员应试时要妥善保管好自己的试卷和答
题卡(纸),防止他人抄袭造成雷同答卷。
附件:1.2026 年度统计专业技术资格考试工作计划
2.咨询服务电话
江苏省人力资源和社会保障厅
江苏省统计局
2026 年 4 月 2 日
(此件公开发布)
(联系单位:省人事考试中心)
附件 1
2026 年度统计专业技术资格考试工作计划

附件 2
咨询服务电话
一、考务技术咨询及资格审查咨询电话
南京市人事考试中心:025-83151200
无锡市人事考试中心:0510-12333、81880029
徐州市人事考试中心:0516-12333、80800320
常州市人事考试中心:0519-86617131
苏州市人事考试院:0512-65301425
南通市人事考试中心:0513-59000252、59000251
连云港市人事考试中心:0518-85826670
淮安市人事考试中心:0517-89330169
盐城市人事考试中心:0515-86668515
扬州市人事考试中心:0514-80829370
镇江市人事考试考工中心:0511-84432609、84425552
泰州市人事考试管理办公室:请登录 https://rsj.taizhou.g
ov.cn/ztzl/tzsrsksfwpt/index.html“办事指南”栏目查询。
宿迁市人事考试中心:0527-84353881
二、考后资格审查陈述申辩咨询电话
南京市人社局专技处:025-68788058
无锡市人事考试中心:0510-12333、81880029
徐州市人社局专技处:0516-85798231
常州市人社局专技处:0519-85681918,czrsks@163.com
苏州市人社局专技处:0512-69820599
南通市人社局专技处:0513-59000149
连云港市人事考试中心: 0518-85826670
淮安市人社局专技处:0517-83671113
盐城市人社局专技处:0515-80500738
扬州市人社局专技处:0514-80978112
镇江市人社局专技处:0511-85340321
泰州市人社局专技处:0523-80600050、80600051
宿迁市人社局专技处:0527-84359049






皖公网安备 34020302000192号