关于做好新疆2026年度环境影响评价工程师职业资格考试工作公告
根据人力资源和社会保障部人事考试中心《关于2026年度环境影响评价工程师职业资格考试考务工作的通知》(人考中心函〔2026〕6号)要求,为做好考试考务工作,现就有关事项公告如下。
一、考试组织
2026年度环境影响评价工程师职业资格考试由自治区人事考试中心(公务员考试中心)负责考务组织工作,自治区生态环境厅负责报考条件等政策解答工作。
二、考试设置
环境影响评价工程师职业资格考试设置“环境影响评价相关法律法规”(客观题)、“环境影响评价技术导则与标准”(客观题)、“环境影响评价技术方法”(客观题)和“环境影响评价案例分析”(主观题)4个科目。参加4个科目考试(级别为考全科)的人员须在连续2个考试年度内通过应试科目,参加2个科目考试(级别为免2科)的人员须在1个考试年度内通过应试科目,方可取得资格证书。
三、报名要求
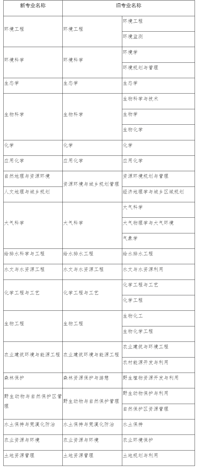
凡符合原人事部、原国家环境保护总局《关于印发〈环境影响评价工程师职业资格制度暂行规定〉〈环境影响评价工程师职业资格考试实施办法〉和〈环境影响评价工程师职业资格考核认定办法〉的通知》(国人部发〔2004〕13号)规定条件的人员,均可报名参加环境影响评价工程师职业资格考试。“环境保护相关专业新旧对应表”(2020年更新)见附件1,《关于环评工程师职业资格考试报考条件有关问题的解释》(环评估便函〔2023〕220号)见附件2。
四、报名时间及流程
(一)报名时间。报考人员统一在全国专业技术人员资格考试报名服务平台(zg.cpta.com.cn以下简称报名平台)报名,报名时间为2026年3月31日—4月14日,缴费截止时间为4月16日。报考人员须在规定时间内进行网上报名缴费,逾期不予补报。
(二)注册用户。报考人员登录报名平台(zg.cpta.com.cn),须客观准确完整的填报相关信息。如忘记注册用户名和密码,可通过“找回用户名或密码”功能找回用户名,重新设置密码。
1.首次报考人员应在报名前完成用户注册,网上报名系统将对身份信息、学历学位信息进行在线核查。报考人员提交注册信息24小时后可登录网上报名系统报名,如有未完成核验的项目,选择考试报名时会有相应的提示信息,须待核验完成后方可报名。建议报考人员在报名前预留充足时间提前完成用户注册。
2.已注册的报考人员无需重新注册,报考时应提前登录网上报名系统,补充完善相关信息,网上报名系统将对身份信息、学历学位信息进行在线核查。报考人员提交补充信息24小时后,可登录网上报名系统报名,如有未完成核验的项目,选择考试报名时会有相应的提示信息,须待核验完成后方可报名。
3.为加强报名证明事项告知承诺制事中监管,如报考人员提交的境内高等教育学历学位信息无法通过在线自动核验,报考人员应在报名前及时登录中国高等教育学生信息网(学信网)进行验证/认证,下载相关PDF格式在线验证/认证报告,并在报名期间按报名地考试机构要求上传相关验证/认证报告,接受人工核查,具体操作方式参见中国人事考试网考生问答栏目内容。
因学信网学历学位认证需要一定办理周期,请报考人员提前做好认证事宜。
(三)上传照片。初次报考人员上传照片前,应下载照片审核处理工具(在www.cpta.com.cn点击工具下载),并使用该软件进行照片审核处理,只有通过审核并保存后的报名照片,才能被报名系统识别,应采用近期1寸白底免冠正面证件照,报名照片将用于准考证、考场座次表、证书、证书查询认证系统,请慎重选用上传的报名照片。已在报名平台注册并上传过照片的报考人员,无需再上传照片。
(四)填写报名信息。报考人员在网上报名系统填报相关信息后,可自主选择是否采用告知承诺制方式办理相关事项。系统生成《专业技术人员资格考试报名证明事项告知承诺制告知承诺书》电子文本,报考人员本人签署(提交)报考承诺书,一经提交即具有法律效力,不允许代为承诺。报考信息一经确认后,报考人员将无法再次修改报名信息,报考人员应认真仔细检查录入的信息。
报考人员作出承诺后,可在未缴费且报名截止前撤回承诺。报考人员撤回承诺的,本年度该项考试中不再适用告知承诺制。
(五)特殊情况审核。报考人员有以下情况的,须按规定办理报考事项:
1.不适用告知承诺制办理相关事项的;
2.未选择告知承诺制方式办理相关事项的;
3.撤回承诺申请的。
报考人员承诺后,在核查或者日常监管中发现其不符合考试报名条件的,考试报名无效,已缴费用不予退还;取得成绩的,当次全部科目成绩无效;取得资格证书或者成绩证明的,资格证书或者成绩证明无效。
(六)资格审查。按照《关于印发〈专业技术人员职业资格考试报名证明事项告知承诺制工作规程〉的通知》(人考中心函〔2021〕1号)要求,本次考试考前不进行资格审查。
(七)缴纳考试费。采取网上支付方式进行缴费,在报名平台按网络提示进行网上支付。缴费过程中如遇问题可拨打支付供应商24小时咨询热线(4001500800)。
(八)开具发票。乌鲁木齐市需要开具发票的报考人员,缴费成功后,在2026年12月1日前携带身份证和报名表到自治区人事考试中心核对缴费记录开具发票。其他地(州、市)需要开具发票的报考人员,缴费成功后,在2026年11月20日前携带身份证和报名表到所在地(州、市)人力资源和社会保障局人事考试中心登记申办。
五、考试时间
2026年6月13日
上午 09:00—11:30 环境影响评价相关法律法规
下午 14:00—16:30 环境影响评价技术导则与标准
2026年6月14日
上午 09:00—11:30 环境影响评价技术方法
下午 14:00—17:00 环境影响评价案例分析
六、考区设置
根据人力资源社会保障部《人力资源社会保障部办公厅关于印发〈专业技术人员职业资格考试考务工作规程〉的通知》(人社厅发〔2021〕18号)要求,本次考试考点统一设在乌鲁木齐市。
七、打印准考证
报考人员须于考前一周登录中国人事考试网自行打印准考证,具体事宜以准考证为准。
八、收费标准
根据自治区发展和改革委员会、自治区财政厅、自治区市场监督管理局《关于调整我区职业资格考试考务收费标准和相关政策的通知》(新发改规〔2019〕2号)、《财政部 国家发展改革委关于调整部分考试考务费项目的通知》(财税〔2020〕37号)和原环境保护部2016年第18号公告的规定执行,考试费及考务费客观题科目每人每科91元,主观题科目每人每科95元。
九、其他要求
(一)应试人员参加考试需携带的文具限于黑色墨水笔、2B铅笔、橡皮和无声无文本编辑功能的计算器。严禁将手机、智能手表(手环)、蓝牙耳机等具有通信、记录、拍照、存储、传输功能的电子设备带至座位。
(二)2026年度环境影响评价工程师职业资格考试大纲,以生态环境部网站公布为准。
(三)考试期间违纪违规行为,按照《专业技术人员资格考试违纪违规行为处理规定》(人力资源社会保障部令第31号)进行处理。
十、成绩查询
报考人员可于考试结束三个月后,登录中国人事考试网查询考试成绩。
2026年3月18日
附件列表:
1.附件1:环境保护相关专业新旧对应表

2.附件2:关于环评工程师职业资格考试报考条件有关问题的解释
一、免试条件
《环境影响评价工程师职业资格考试实施办法》第五条规定,截止2003年12月31日前,长期在环境影响评价岗位上工作,并符合“受聘担任工程类高级专业技术职务满3年,累计从事环境影响评价相关业务工作满15年”或“受聘担任工程类高级专业技术职务,并取得环保总局核发的‘环境影响评价上岗培训合格证书’”两个条件之一的,可以免试两个科目。此条所指“受聘担任工程类高级专业技术职务满3年,累计从事环境影响评价相关业务工作满15年”或“受聘担任工程类高级专业技术职务,并取得环保总局核发的‘环境影响评价上岗培训合格证书’”的核定时间均为“截至2003年12月31日前”。
二、工作年限
从事环境影响评价工作的工作年限为报考人员自参加工作之日起累计从事环境影响评价工作时间的总和,计算截止日期为考试当年度的12月31日。
“从事环境影响评价工作”具体范围为:从事规划或建设项目环境影响报告书(表)编制工作、规划环境影响报告书技术审查或建设项目环境影响报告书(表)技术评估工作、建设项目竣工环境保护验收报告编制工作,以及环境影响评价相关工作,包括教学、科研、审批、环境管理、技术咨询、环境检测等。行政机关、企事业单位相关人员在上述岗位工作的年限可视为从事环境影响评价工作的年限。






皖公网安备 34020302000192号