关于做好湖南省2026年度环境影响评价工程师职业资格考试考务工作的通知
根据人力资源社会保障部人事考试中心《关于2026年度环境影响评价工程师职业资格考试考务工作的通知》(人考中心函〔2026〕6号)精神,为做好我省2026年度环境影响评价工程师职业资格考试考务工作,现就有关事项通知如下:
一、考试设置
(一)考试时间、科目、题型

(二)报名属地要求
根据《专业技术人员职业资格考试考务工作规程》(人社厅发〔2021〕18号)的规定,原则上只接受工作地或居住地在湖南境内的考生在我省报名参加考试。
(三)考试地点
2026年度我省环境影响评价工程师职业资格考试将在长沙设置考点,具体考场地址详见准考证。
二、报名条件
(一)遵守国家纪律、法规,恪守职业道德,并具备以下条件之一者,可申请参加环境影响评价工程师职业资格考试:
1.取得环境保护相关专业大专学历,从事环境影响评价工作满7年;或取得其他专业大专学历,从事环境影响评价工作满8年。
2.取得环境保护相关专业学士学位,从事环境影响评价工作满5年;或取得其他专业学士学位,从事环境影响评价工作满6年。
3.取得环境保护相关专业硕士学位,从事环境影响评价工作满2年;或取得其他专业硕士学位,从事环境影响评价工作满3年。
4.取得环境保护相关专业博士学位,从事环境影响评价工作满1年;或取得其他专业博士学位,从事环境影响评价工作满2年。
(二)2003年12月31日前,长期在环境影响评价岗位上工作,并符合下列条件之一的,可免试“环境影响评价技术导则与标准”和“环境影响评价技术方法”2个科目,只参加“环境影响评价案例分析”和“环境影响评价相关法律法规”2个科目的考试。
1.受聘担任工程类高级专业技术职务满3年,累计从事环境影响评价相关业务工作满15年。
2.受聘担任工程类高级专业技术职务,并取得环保总局核发的“环境影响评价上岗培训合格证书”。
(三)工作年限及其他相关要求
1.工作年限计算到2026年12月31日。全日制学历(以学历证书上标注的“全日制学历”或“脱产学习”为准)的学习年限(含实习期限),不计算为从事专业的工作年限。
参加非全日制函授、自考等成人类中专、大专、本科、硕士等后续学历学习年限可累计计算工作年限。
2.技工院校中级工班、高级工班、预备技师(技师)班毕业,分别按中专、大专、本科学历报名参加考试。
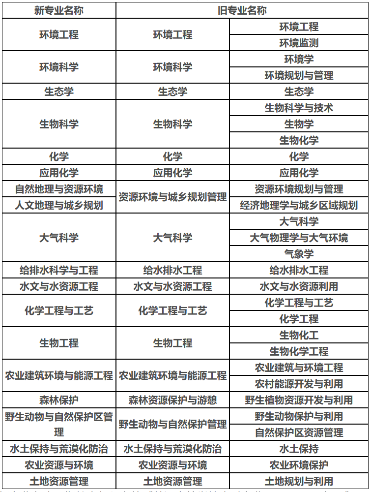
3. 根据生态环境部环境工程评估中心《关于更新环评工程师考试报考条件中新旧专业对应表的函》,《通知》中的“环境保护相关专业新旧对应表”(2020年更新)见附件1。
三、报考事项
报考人员可登录湖南人事考试网(https://rst.hunan.gov.cn/rst/hnrsksw/rskswsy.html)导航栏点击“考试报名”选择“全国专业技术人员资格考试报名入口”或中国人事考试网(www.cpta.com.cn)导航栏点击“网上报名”进行报名。
报名信息填报时间:2026年4月10日9:00-4月19日17:00;网上缴费时间:2026年4月10日9:00-4月20日17:00。
(一)注册和填报信息
1. 新注册的报考人员按要求填写用户信息,上传电子照片;已注册的报考人员直接登录报名系统,补充完善个人信息。
电子照片为本人近期彩色半身免冠白底正面证件照,须预先下载并使用报名系统指定的“照片处理工具”进行审核处理。上传的电子照片将用于准考证、考场座次表、证书、证书查询验证系统,请考生慎重选用。
已经在报名平台注册的考生,无需更换照片。确需更换照片的,该项考试本人报名信息填写完成后,报名期间本人携带身份证或社保卡原件及复印件、经审核工具审核后的电子照片,到长沙市湘府中路湖南人才大楼三楼湖南省人事考试院二部进行申请更换。
2. 报名系统将对报考人员身份、学历学位等注册信息进行在线核查,完成相关数据核查后方可继续报名。
注册信息在线核查原则上需24小时。报考人员须在报名前预留充足时间,提前完成用户注册和学历学位信息补充,以免错过报名。学历或学位证书编码填写不正确将影响核查结果,请报考人员认真仔细填写。每个报考人员最多可以添加5条学历或学位信息进行核验。
学历或学位信息核查结果显示为“未通过”或“需现场核查”的报考人员,应在报名前及时登录中国高等教育学生信息网(学信网)进行验证/认证,下载相关PDF格式在线验证/认证报告(具体操作方式参见中国人事考试网考生问答栏目内容),填报信息确认后将学历或学位证原件与验证/认证报告合并为一张PDF格式的图片作为证明材料上传;有更名或其他情况的报考人员需将证明材料合并为一张图片一并上传。资料上传后等待报名属地人事考试机构在线核查。
3.在职攻读成人教育学历的报考人员在报名期间尚未取得毕业证书,无法在线核验学历的,需在学信网下载学籍验证报告上传并在报名地考试机构进行登记后,继续报考,在考试日前补充相应材料接受核查。
4. 报考人员填报信息前须仔细阅读《报考须知》和相关规定,全面把握报考条件和要求,确认自己完全符合后,准确、完整、真实填报相关信息。
(二)选择报名办理方式
在专业技术人员资格考试报名中存在虚假承诺行为,或者因严重、特别严重违纪违规行为,被记入专业技术人员资格考试诚信档案库且在记录期内的人员,不适用专业技术人员资格考试报名证明事项告知承诺制(以下简称“告知承诺制”)。其余报考人员可自主选择是否使用“告知承诺制”方式办理报考事项。
1. 报考人员选择“告知承诺制”方式办理报考事项的,须认真阅读《专业技术人员职业资格考试报名证明事项告知承诺书》(以下简称告知承诺书),点击“签署”告知承诺书(电子文本),一经签署即具有法律效力,不允许代为承诺。
2. 报考人员作出承诺后,可在未缴费且未确认前撤回承诺。选择不使用“告知承诺制”方式办理报考事项的、撤回承诺的、退出承诺的、不适用“告知承诺制”的四类报考人员,须按要求提交电子版证明材料(工作单位开具的从事相关工作经历证明),经考前在线核查通过后方可进行缴费。
未在报名期间上传相关材料完成网上核查的,其报名一律视为无效。
3. 报考人员未选择“告知承诺制”方式办理报考事项的或撤回承诺的及退出承诺的,本年度该项考试中不再适用“告知承诺制”。
(三)网上缴费
根据《关于注册核安全工程师、环境影响评价工程师和注册环保工程师等三项职业资格考试收费标准的公告》(环境保护部〔2016〕第18号公告)和《湖南省发展和改革委员会 湖南省财政厅关于加强职业资格考试收费管理的通知》(湘发改价费规〔2023〕512号)文件精神的规定,环境影响评价工程师职业资格考试主观题科目收费标准为每人每科65元;客观题科目收费标准为每人每科61元。
本次考试实行网上缴费(使用微信或支付宝扫码支付)。缴费完成后,确认“缴费状态”显示缴费成功,缴费票据为实时打印电子票据,考生可根据提示进行打印,并及时下载打印《资格考试报名表》。报名信息确认核查前可自行修改报名信息;报名信息核查通过后,不能对所填报信息进行任何修改;一旦缴费成功,系统将不予退费,过期未缴费或缴费未成功,视为放弃报名。
(四)准考证打印
准考证打印时间:2026年6月9日9:00 — 6月12日17:00。
报考人员须在上述时间段内,登录湖南人事考试网(https://rst.hunan.gov.cn/rst/hnrsksw/rskswsy.html)导航栏点击“准考证打印”选择“全国专业技术人员资格考试准考证打印入口”或中国人事考试网(www.cpta.com.cn)导航栏点击“打印准考证”。
四、考试有关事项
(一)2026年度环境影响评价工程师职业资格考试大纲以生态环境部网站公布为准。
(二)考生须携带准考证、有效期内的居民身份证或社会保障卡原件和准考证上允许的考试用具参加考试,不得将手机、智能手表(手环)、智能眼镜、蓝牙耳机等具有通信存储功能的电子设备带至座位;考试实行封闭2小时管理,开考5分钟后一律禁止入场。考场上统一备有草稿纸,考生按需领取,考后回收。
(三)《环境影响评价案例分析》为主观题科目,答题前必须仔细阅读应试人员注意事项(试卷封二)和作答须知(专用答题卡首页),答题时使用规定的作答工具在专用答题卡划定的区域内作答。
(四)客观题科目须按规定规范填涂答题卡,填涂不规范将影响考试成绩,具体填涂规范可以登录http://www.cpta.com.cn/topic/1284.html进行查阅。
(五)为保障考试安全,维护考试公平公正,人事考试机构及其工作人员在考试过程中可以采取以下措施:对考生进入或离开考场、考点,提出规范性要求;查验考生身份证件、所携带物品,必要时可借助专门设备、专业人员进行检查;依法收缴考试作弊设备,集中保管应试人员违规携带的工具、资料等物品;对考试现场秩序和考试组织实施过程进行视频监控;在必要范围内,协调通讯管理部门对无线通讯等进行干扰或屏蔽;其他必要的安全管理措施。
(六)考生在考试过程中应妥善保管好自己的题本、题卡,防止他人抄袭,考试结束后采用技术手段等甄别为雷同答卷的考试答卷,将给予考试成绩无效处理。
(七)考生在考试期间,要遵守考场规则,服从考试工作人员管理,遵从试题作答要求。若在考试过程中有违纪违规行为的,按照《专业技术人员资格考试违纪违规行为处理规定》(人社部令第31号)进行认定和处理。涉嫌组织考试作弊、代替考试等犯罪活动的,依法移送公安机关。
五、考试成绩
(一)考试成绩查询及管理
1. 考试成绩计划在2026年8月中旬发布,考生可登录中国人事考试网进行成绩查询。应试人员对考试成绩有异议的,须在考试成绩公布之日起30天内登录“湖南省人事考试院”公众号(手机微信客户端搜索“湖南省人事考试院”公众号后关注)点击“考试服务”进入“资格考试”中的“资格考试成绩复查”申请登记,逾期不再受理;复查结果下达后,按照申请登记的步骤进入“资格考试成绩复查”页面,在“申请记录”中查询。
2. 环境影响评价工程师职业资格考试成绩实行2年为一个周期的滚动管理办法,参加4个科目考试(级别为考全科)的人员须在连续2个考试年度内通过全部应试科目,参加2个科目考试(级别为免二科)的符合免试基础科目人员须在连续1个考试年度内通过相应应试科目,方可获得资格证书。
(二)合格标准
根据人力资源社会保障部办公厅《关于33项专业技术人员职业资格考试实行相对固定合格标准有关事项的通告》,自2022年度起,环境影响评价工程师职业资格考试实行相对固定的合格标准,各科目合格标准为试卷满分的60%。根据有关规定或遇特殊情况,需要变更调整或单独确定考试合格标准的,另行通告。
六、监督监管
(一)在考前已经完成所有需进行人工核查人员资格审核考后不再进行公示,如被列入抽查对象将另行通知。被抽查对象需按要求提供相关材料完成核查。在核查或日常监管中发现报考人员不符合本考试报名条件的,考试报名无效;取得成绩的,当次全部科目考试成绩无效;取得资格证书或合格证明的,资格证书或合格证明无效。
(二)报考人员有提供虚假证明材料或者以其他不正当手段取得相应资格证书或合格证明等严重违纪违规行为的,按照《专业技术人员资格考试违纪违规行为处理规定》(人社部令第31号)处理。
(三)报考人员填报的信息、上传的资料长期保存,无论什么时候,经核查发现不符合当时报考条件或存在弄虚作假的,一律取消相应职业资格及其他相关权益。失信行为记入专业技术人员资格考试诚信档案库,纳入全国信用信息共享平台,并通知当事人所在单位,记入个人档案。涉嫌犯罪的,移送司法机关处理。
七、证书发放和查询
(一)纸质证书
合格人员纸质证书由考生报名所在地市人事考试机构负责发放,具体发放时间将由报名所在市州人事考试机构通知。纸质证书如发生遗失、毁损等将不再补办,请妥善保管。
(二)电子证书
根据《人力资源社会保障部办公厅关于推行专业技术人员职业资格电子证书的通知》(人社厅发〔2021〕97号),环境影响评价工程师职业资格考试的电子证书可在中国人事考试网进行下载和查询验证,与纸质证书具有同等法律效力。
附件: 1.环境保护相关专业新旧对应表
2.咨询电话及网站
附件1
环境保护相关专业新旧对应表

注:本表中“新专业名称”指教育部颁布的《普通高等学校本科专业目录(2020年)》及《普通高等学校本科专业目录(2012年)》中规定的专业名称;“旧专业名称”指教育部颁布的《普通高等学校本科专业目录(1998年)》及该目录颁布前各院校采用的专业名称。
附件2
咨询电话及网站







皖公网安备 34020302000192号