关于做好甘肃省2026年度环境影响评价工程师职业资格考试报名工作的通知
各市(州)人力资源和社会保障局、生态环境局,各有关单位:
根据人力资源和社会保障部人事考试中心《关于2026年度环境影响评价工程师职业资格考试考务工作的通知》(人考中心函〔2026〕6号)要求,为做好全省2026年度环境影响评价工程师职业资格考试报名工作,现就有关事项通知如下:
一、职责分工
环境影响评价工程师职业资格考试由省人力资源和社会保障厅、省生态环境厅共同负责。省人力资源和社会保障厅负责考试组织报名、网报技术支持、考务组织实施、合格人员资格证书发放等工作;省生态环境厅负责报名资格条件审核抽查、政策咨询等工作。
二、考试大纲
2026年度环境影响评价工程师职业资格考试大纲,以生态环境部网站公布为准。
三、科目设置与管理
环境影响评价工程师职业资格考试设置“环境影响评价相关法律法规”(客观题)、“环境影响评价技术导则与标准”(客观题)、“环境影响评价技术方法”(客观题)和“环境影响评价案例分析”(主观题)4个科目。参加4个科目考试(级别为考全科)的人员须在连续2个考试年度内通过应试科目,参加2个科目考试(级别为免2科)的人员须在1个考试年度内通过应试科目,方可取得资格证书。
四、考试时间、科目及考点设置
(一)考试时间和科目
2026年6月13日
09:00-11:30环境影响评价相关法律法规
14:00-16:30环境影响评价技术导则与标准
2026年6月14日
09:00-11:30环境影响评价技术方法
14:00-17:00环境影响评价案例分析
(二)考点设置
本次考试在省直(兰州)设置考点,接受现工作地、居住地在甘肃的考生报名参加,具体考试地点以打印的准考证地址为准。
五、报名事项
(一)报考条件及范围
凡符合原人事部、原国家环境保护总局《关于印发〈环境影响评价工程师职业资格制度暂行规定〉〈环境影响评价工程师职业资格考试实施办法〉和〈环境影响评价工程师职业资格考核认定办法〉的通知》(国人部发〔2004〕13号)规定条件的人员(附件1),均可报名参加。专业认定及资格审核参照生态环境部“环境保护相关专业新旧对应表(2020年更新)”(附件2)和《关于环评工程师职业资格考试报考条件有关问题的解释》(环评估便函〔2023〕220号)(附件3)执行。
(二)告知承诺要求
1.环境影响评价工程师职业资格考试报名证明事项实行告知承诺制。在报名时选择告知承诺制的报考人员对本人所填报的信息真实、准确、完整、有效以及符合报考条件作出承诺,并签署《专业技术人员职业资格考试报名证明事项告知承诺书》(电子文本),一经提交即具有法律效力(不允许代为承诺)。在报名时未选择告知承诺制或者不适用告知承诺制的报考人员需要提交相关证明材料。????
2.考试管理机构将按照人社部人事考试中心的相关要求,对所有应试人员实施全程社会监督,严格核查报名材料,加强对虚假承诺的惩戒。
3.若应试人员所填信息与本人真实信息不符,或伪造、变造有关证件、材料、信息骗取考试资格的,一经查实,即按照相关规定予以严肃处理。
4.对虚假承诺的处理:
(1)给予考试报名无效、取消考试资格或者考试成绩无效处理,且不退还已缴费用。
(2)应试人员有故意隐瞒真实情况、提供虚假承诺或者以其他不正当手段取得相应资格证书或者成绩证明等严重违纪违规行为的,将按照《专业技术人员资格考试违纪违规行为处理规定》(人力资源和社会保障部令第31号)处理。涉嫌犯罪的,移送司法机关处理。
(3)记入专业技术人员资格考试诚信档案库,失信人员将纳入全国信用信息共享平台实施联合惩戒,视情况向社会公布,并通知当事人所在单位。
六、报名时间及程序
本次报名采取全国统一网上报名方式。凡符合条件的报考人员,及时登录全国专业技术人员资格考试服务平台(http://zg.cpta.com.cn)网站,按程序报名。
(一)报名时间
网上报名时间:2026年4月10日9:00至4月18日18:00
资格审核时间:2026年4月10日9:00至4月19日18:00
网上缴费时间:2026年4月10日9:00至4月20日18:00
(二)报名程序
1.报名注册。首次报考人员应提前注册,注册时认真阅读《专业技术人员资格考试网上报名协议》《注册须知》,如实、准确填写注册信息(请报考人员务必牢记用户名、密码等相关信息,以便随时登录查看报考信息)。已注册的报考人员不需要重新注册,但须提前补充完善注册信息。网上报名系统将对身份信息、学历学位等注册信息进行在线核验,提交注册信息24小时后可登录网上报名系统查询核验结果,核验完成后方可报名。
2.上传照片。报考人员网上报名时,应按要求上传电子照片,上传前须预先下载并使用报名系统指定的“照片审核处理工具”,上传经该工具审核处理并保存后的本人近期彩色标准1寸半身免冠正面证件照(尺寸25mm*35mm,像素295px*413px),照片底色背景为白色。已经注册并成功上传照片的考生无需更换照片;报名时上传的照片,将直接用于制作资格证书,一经确认不得修改。未使用该工具审核处理而自行上传的照片,报名系统无法审核通过,考生将无法完成网上报名。
3.填报信息。报考人员完善注册信息后进入网上报名系统选择考试、报名地,并认真阅读报考须知及考试报名操作流程,签署《专业技术人员资格考试报名证明事项告知承诺制告知书》,根据本人实际情况填写报名信息,确认信息真实、准确、完整。
4.资格核查。注册时身份信息和学历学位信息在线核验结果为“核验通过”的报考人员,报名信息确认后,系统自动审核报名资格,无需人工审核,通过后可直接缴费。
凡个人信息在线“无法核验”或“核验不通过”的报考人员,须进行人工核查,人工核查分为网上提交资料核查和现场提交资料核查两种方式。
需要说明的事项:为加强报名证明事项告知承诺制事中监管,如报考人员提交的境内高等教育学历学位信息无法通过在线自动核验,应在报名前及时登录中国高等教育学生信息网(学信网)进行验证/认证,下载相关PDF格式在线验证/认证报告,报名期间按报名地考试机构要求上传相关验证/认证报告,接受人工核查,具体操作方式参见中国人事考试网考生问答栏目内容。
凡在核查中发现有不符合报考条件者,取消其报考资格;对弄虚作假者,按有关规定严肃处理。
(1)网上提交资料适用人员范围及提供资料
①学历、学位信息未通过在线核验的报考人员,须上传中国高等教育学生信息网(学信网)PDF格式在线验证/认证报告;②其他身份证件类型、境外学历学位等无法在线核验的报考人员,须上传经教育部留学服务中心认证报告;③符合免试二科的报考人员,须上传高级工程师职称证书彩色图片或者上传环保总局核发的“环境影响评价上岗培训合格证书”彩色图片。
以上报考人员登录全国专业技术人员资格考试报名服务平台(http://zg.cpta.com.cn/examfront),点击“报名信息确认”后上传证明资料。如因个人原因上传图片模糊不清或上传错误导致无法通过资格核查,责任由本人自行负责。
(2)现场核查适用人员范围及所需资料:
适用范围:①在报名时未选择告知承诺制的报考人员;②在报名时作出承诺后,在未缴费且报名截止前撤回承诺的报考人员;③报名信息确认后,网上提交资料不清楚或提交资料存在异常的报考人员;④在专业技术人员资格考试报名中存在虚假承诺行为的人员、存在严重违纪违规行为或特别严重违纪违规行为,被记入专业技术人员资格考试诚信档案库且在记录期内的报考人员。
所需资料:①从全国专业技术人员资格考试报名服务平台下载的报名表1份,并签字确认;②本人身份证件(与报名时一致)、资格证书原件和复印件;③教育行政主管部门认可的国民教育系列学历、学位证书原件及中国高等教育学生信息网(学信网)PDF格式在线验证/认证报告复印件1份;④符合免试二科的报考人员,须提供高级工程师职称证书、聘书原件及复印件或者提供原环保总局核发的“环境影响评价上岗培训合格证书”原件及复印件。
人工核查、政策咨询:省生态环境厅人事处
地址:兰州市城关区广场南路77号统办二号楼1234室
联系电话:0931—8411521
网报技术咨询:省人力资源考试中心
地址:兰州市城关区东岗东路1415号劳动大厦A座706室
联系电话:0931—8948642、8707517
特别提醒:考试报名须由本人操作,报考人员仔细核对所有报名信息无误后再提交保存。报名期间因个人信息、考试科目填报错误,以及错传照片、错误缴费造成的一切后果由报考人员自行负责。
5.网上缴费。报名成功后,请报考人员及时登录报名网站(http://zg.cpta.com.cn)进行网上缴费。缴费成功后,除政策因素外,原则上不予退费。资格核查通过后未在规定时间内进行网上缴费的,视为自动放弃。缴费成功的报考人员可登录甘肃政务服务网(https://zwfw.gansu.gov.cn)选择“统一公共支付平台”,在查询/票据打印中选择票据查询打印功能,输入缴款码信息自行打印非税发票,发票只能打印一次。
收费标准:客观题科目每人每科61元,主观题科目每人每科85元(收费依据见甘发改价格〔2020〕546号)。
6.打印准考证。缴费成功的报考人员请于2026年6月8日9:00至6月14日14:05登录中国人事考试网(http://?www.cpta.com.cn)点击所选考试打印准考证。
七、其他注意事项
(一)应试人员凭打印的准考证、有效期内的身份证原件(含临时身份证)或社会保障卡原件进入考场,两证缺一不得参加考试。进入考场前仔细核对考场号及座位号,未在指定考场、座位参加考试的,按违纪处理。开考5分钟后不得进入考场,请报考人员密切关注考试所在地交通、天气等情况,提前熟悉考场路线和考场位置,以便顺利参加考试。
(二)应试人员应试时携带的文具限于黑色墨水笔、2B铅笔、橡皮及无声无文本编辑功能的计算器,严禁携带手机、智能手表、PDA、便携式手提电脑等电子通信产品及其他与考试无关的物品进入考场。
(三)“环境影响评价案例分析”为主观题科目,应试人员答题前务必仔细阅读应试人员注意事项(试卷封二)和作答须知(专用答题卡首页),答题时使用规定的作答工具在专用答题卡划定的区域内作答。
(四)应试人员应做到诚信参考,若有违反,将按照人社部《专业技术人员资格考试违纪违规行为处理规定》(人社部令第31号)严肃处理。
(五)为确保考试公平公正,考试结束后采用技术手段甄别为雷同的答卷,给予考试成绩无效处理;若有其他相关证据证明其违纪的,视具体情形追加处理。
附件:
1.环境影响评价工程师职业资格考试报考条件
2.环境保护相关专业新旧对应表(2020年更新)
3.关于环评工程师职业资格考试报考条件有关问题的解释
甘肃省人力资源和社会保障厅
甘肃省生态环境厅
2026年3月20日
附件1
环境影响评价工程师职业资格考试 报考条件
一、考“全科”报考条件
凡中华人民共和国公民,遵守国家法律、法规,恪守职业道德,符合原人事部、原国家环境保护总局《关于印发〈环境影响评价工程师职业资格制度暂行规定〉〈环境影响评价工程师职业资格考试实施办法〉和〈环境影响评价工程师职业资格考核认定办法〉的通知》(国人部发〔2004〕13号),具备报考条件的人员,均可报名参加环境影响评价工程师职业资格考试:
1.取得环境保护相关专业大专学历,从事环境影响评价工作满7年;或取得其他专业大专学历,从事环境影响评价工作满8年。
2.取得环境保护相关专业学士学位,从事环境影响评价工作满5年;或取得其他专业学士学位,从事环境影响评价工作满6年。
3.取得环境保护相关专业硕士学位,从事环境影响评价工作满2年;或取得其他专业硕士学位,从事环境影响评价工作满3年。
4.取得环境保护相关专业博士学位,从事环境影响评价工作满1年;或取得其他专业博士学位,从事环境影响评价工作满2年。
二、“免二科”报考条件
凡符合原人事部、原国家环境保护总局《关于印发<环境影响评价工程师职业资格制度暂行规定>、<环境影响评价工程师职业资格考试实施办法>和<环境影响评价工程师职业资格考核认定办法>的通知》(国人部发〔2004〕13号)规定报考条件的人员,截至2003年12月31日前,长期在环境影响评价岗位上工作,并符合下列条件之一的,可免试2科,只参加《环境影响评价相关法律法规》和《环境影响评价案例分析》两个科目的考试:
1.受聘担任工程类高级专业技术职务满3年,累计从事环境影响评价相关业务工作满15年。
2.受聘担任工程类高级专业技术职务,并取得环保总局核发的“环境影响评价上岗培训合格证书”。
附件2
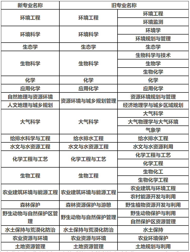
环境保护相关专业新旧对应表

注:本表中“新专业名称”指教育部颁布的《普通高等学校本科专业目录(2020年)》及《普通高等学校本科专业目录(2012年)》中规定的专业名称;“旧专业名称”指教育部颁布的《普通高等学校本科专业目录(1998年)》及该目录颁布前各院校采用的专业名称。
附件3
关于环评工程师职业资格考试报考条件
有关问题的解释
一、免试条件
《环境影响评价工程师职业资格考试实施办法》第五条规定,截止2003年12月31日前,长期在环境影响评价岗位上工作,并符合“受聘担任工程类高级专业技术职务满3年,累计从事环境影响评价相关业务工作满15年”或“受聘担任工程类高级专业技术职务,并取得环保总局核发的‘环境影响评价上岗培训合格证书’”两个条件之一的,可以免试两个科目。此条所指“受聘担任工程类高级专业技术职务满3年,累计从事环境影响评价相关业务工作满15年”或“受聘担任工程类高级专业技术职务,并取得环保总局核发的‘环境影响评价上岗培训合格证书’”的核定时间均为“截至2003年12月31日前”。
二、工作年限
从事环境影响评价工作的工作年限为报考人员自参加工作之日起累计从事环境影响评价工作时间的总和,计算截止日期为考试当年度的12月31日。
“从事环境影响评价工作”具体范围为:从事规划或建设项目环境影响报告书(表)编制工作、规划环境影响报告书技术审查或建设项目环境影响报告书(表)技术评估工作、建设项目竣工环境保护验收报告编制工作,以及环境影响评价相关工作,包括教学、科研、审批、环境管理、技术咨询、环境检测等。行政机关、企事业单位相关人员在上述岗位工作的年限可视为从事环境影响评价工作的年限。






皖公网安备 34020302000192号