关于做好黑龙江2026年度环境影响评价工程师职业资格考试考务工作的通知
各市(地)人力资源和社会保障局:
根据人力资源和社会保障部人事考试中心《关于2026年度环境影响评价工程师职业资格考试考务工作的通知》(人考中心函〔2026〕6号)安排,2026年度环境影响评价工程师职业资格考试于6月13日、14日举行,结合我省实际情况,现将考试考务工作有关事项通知如下:
一、考试科目及成绩管理办法
环境影响评价工程师职业资格考试设置“环境影响评价相关法律法规”(客观题)、“环境影响评价技术导则与标准”(客观题)、“环境影响评价技术方法”(客观题)和“环境影响评价案例分析”(主观题)4个科目。参加4个科目考试(级别为考全科)的人员须在连续2个考试年度内通过应试科目,参加2个科目考试(级别为免2科)的人员须在1个考试年度内通过应试科目,方可取得资格证书。
二、报名事项
(一)报名要求
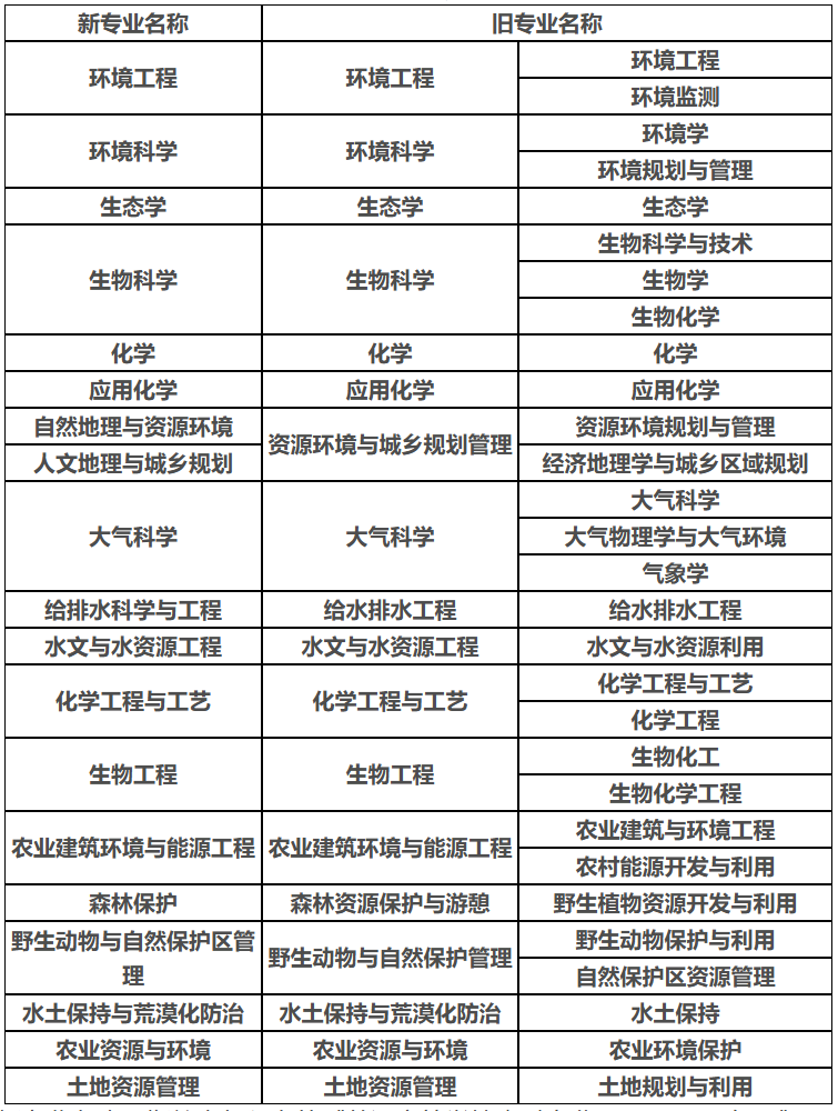
凡符合原人事部、原国家环境保护总局《关于印发〈环境影响评价工程师职业资格制度暂行规定〉〈环境影响评价工程师职业资格考试实施办法〉和〈环境影响评价工程师职业资格考核认定办法〉的通知》(国人部发〔2004〕13号)规定条件(详见黑龙江省人事考试网www.hljrsks.org.cn“报考条件”栏目)的人员,均可报名参加考试。“环境保护相关专业新旧对应表”(附件1),请各地在开展报名资格审核工作中参照执行。
(二)告知承诺制要求
本考试报名证明事项实行告知承诺制。报考人员在报名时可自主选择是否采用告知承诺制方式报考。选择采用告知承诺制方式报考的,须承诺本人已知晓告知事项,已符合报考条件,填报的信息真实、客观,愿意接受考试机构的核查,愿意承担不实承诺的法律责任并接受处理,考试机构不再索要有关证明,并依据其作出的承诺办理报考相关事项。未选择告知承诺制方式、不适用告知承诺制办理报考事项以及作出承诺后撤回承诺申请的,报考人员应按考试机构有关规定办理相关事项,提交相关证明材料。
各地考试机构要加强对报考人员的核查与监管,报考人员应接受并配合考试机构核查与监管。在核查或监管中发现不符合考试报名条件、报考人员未按考试机构要求接受核查与监管的,给予报名无效、成绩无效或资格证书(成绩证明)无效处理,已缴费用不予退还。报考人员有提供虚假承诺或者以其他不正当手段取得相应资格证书(成绩证明)等严重违纪违规行为的,按照《专业技术人员资格考试违纪违规行为处理规定》(人力资源和社会保障部令第31号)处理。涉嫌犯罪的,依法移送司法机关。
(三)操作流程
报考人员通过黑龙江省人事考试网跳转至“全国专业技术人员资格考试报名服务平台”完成注册、报名、缴费、打印准考证等操作(操作步骤和要求详见黑龙江省人事考试网“操作流程”栏目)。
报考人员在报名时应按照属地原则选择报名市(地),其中驻哈尔滨的中省直单位报考人员选择“省直”。省、市(地)级考试机构负责相应报考人员的资格核查工作。
(四)收费标准
根据原环境保护部2016年第18号公告、《黑龙江省发展和改革委员会 黑龙江省财政厅关于进一步改革全省性职业资格及职称考试收费标准管理方式的通知》(黑发改价格函〔2019〕138号)和《黑龙江省人力资源和社会保障厅关于调整黑龙江省人事考试中心承担的职业资格和职称考试收费标准的通知》(黑人社函〔2019〕126号)规定,环境影响评价工程师职业资格考试收费标准为:客观题科目每人每科61元,主观题科目每人65元。
三、考场设置
2026年度环境影响评价工程师职业资格考试由省人事考试中心统一在哈尔滨市设置考场,具体地点以准考证为准。
四、考试大纲
2026年度环境影响评价工程师职业资格考试大纲,以生态环境部网站公布为准。
五、雷同答卷处理
考试结束后采用技术手段等甄别为雷同答卷的考试答卷,将给予考试成绩无效处理。
六、工作要求
专业技术人员职业资格考试事关广大应试人员切身利益,考务工作环节多、时间紧、要求高,各地务必高度重视,严格按照《专业技术人员职业资格考试考务工作规程》(人社厅发〔2021〕18号)等有关规定要求做好考务工作,确保考试安全、平稳、有序。
附件:1.环境保护相关专业新旧对应表
2.2026年度环境影响评价工程师职业资格考试工作计划
黑龙江省人力资源和社会保障厅办公室
2026年3月17日
附件1
环境保护相关专业新旧对应表

注:本表中“新专业名称”指教育部颁布的《普通高等学校本科专业目录(2020年)》及《普通高等学校本科专业目录(2012年)》中规定的专业名称;“旧专业名称”指教育部颁布的《普通高等学校本科专业目录(1998年)》及该目录颁布前各院校采用的专业名称。
附件2
2026年度环境影响评价工程师职业资格考试工作计划

一、报名
报考人员通过黑龙江省人事考试网(www.hljrsks.org.cn,下同)跳转至“全国专业技术人员资格考试报名服务平台”(以下简称“报名服务平台”),完成注册、报名、缴费等操作。
(一)注册、上传照片
首次报考人员应在报名前完成用户注册。已注册的报考人员不需重新注册,但须完善相关信息。报名服务平台将对报考人员提交的身份、学历学位等信息进行在线核查,核查完成方可报名。在线核查原则上需要24小时,报考人员报名前应预留充足时间、提前完成用户注册和信息补充,以免错过报名。
报考人员应按要求上传近期1寸免冠证件照片,照片须使用中国人事考试网(www.cpta.com.cn)提供的“照片审核处理工具”处理后方可上传。
如报考人员提交的境内高等教育学历学位信息无法通过在线自动核验,应在报名前及时登录中国高等教育学生信息网(学信网)进行验证/认证,下载相关PDF格式在线验证/认证报告,报名期间按报名地考试机构要求上传相关验证/认证报告,接受人工核查,具体操作方式参见中国人事考试网考生问答栏目相关内容。因学信网学历学位认证需要一定办理周期,请报考人员提前安排好验证/认证事宜,以免影响报名。
(二)填写报考信息
报考人员须仔细阅读“报考须知”,知晓各项具体内容,遵守相关规定。
报考人员在报名时应按照属地原则选择报名市(地),其中驻哈尔滨的中省直单位报考人员选择“省直”。
报考人员根据工作需要自行选择本年度报考科目。
系统提示需要上传证明材料的,报考人员应按系统要求上传有关证明材料扫描件,供考试机构核查。
(三)选择报名办理方式、信息确认
报考人员自主选择报名办理方式。
选择采用告知承诺制方式的,报名信息确认后须签署《专业技术人员资格考试报名证明事项告知承诺书》。
选择不采用告知承诺制方式以及不适用告知承诺制方式办理报考事项、作出承诺后撤回承诺申请的,须按报名系统要求上传相关证明材料电子版。
报考人员在信息确认前应仔细检查、核对填报信息。由于个人原因报错科目、级别、专业或填错个人信息的,由本人承担相应责任。
(四)资格核查
资格核查采取在线方式进行,报考人员应及时查看核查结果。核查通过的,按系统提示及时缴费。对核查结果有异议的,须在在线核查截止日期前与报名地考试机构联系,联系电话见报名表或通过黑龙江省人事考试网主页“联系方式”查看。
注意:资格核查通过后不允许修改报考信息。
(五)网上缴费
核查通过的报考人员须在规定时间内进行网上缴费。缴费成功即完成报名;逾期不缴费,视为放弃报名。网上缴费后概不退费。
报考人员如需缴费票据,请于考试结束后通过黑龙江省人事考试网“电子票据”栏目,领取电子版缴费票据。
二、打印准考证
报考人员按规定时间登录报名服务平台,打印准考证。打印后,请仔细核对准考证上相关信息,如有问题须在准考证打印截止日期前与报名地考试机构联系。
三、考试注意事项
(一)应试人员应考时,必须携带准考证、有效身份证件原件,否则不允许参加考试。
有效身份证件包括:居民身份证、临时居民身份证、社会保障卡、军队人员有效证件﹝包括解放军及武警部队的军(警)官证、文职干部证、士兵证﹞、港澳台居民居住证、港澳居民来往内地通行证、台湾居民来往大陆通行证、外国人永久居留身份证等在有效期内使用的证件。
(二)应试人员应试时需携带黑色墨水笔、2B铅笔、橡皮和无声无文本编辑功能的计算器。严禁将手机、智能手表(手环)、智能眼镜、蓝牙耳机等具有通信、记录、拍照、存储、传输功能的电子设备带至座位。考场备有草稿纸,考后收回。
(三)“环境影响评价案例分析”为主观题科目,应试人员答题前必须仔细阅读应试人员注意事项(试卷封二)和作答须知(专用答题卡首页),答题时使用规定的作答工具在专用答题卡划定的区域内作答。
(四)考试结束后采用技术手段等甄别为雷同答卷的考试答卷,将给予考试成绩无效处理。
四、查询成绩和合格标准
应试人员可在规定时间内登录报名服务平台查询成绩。各科目合格标准为试卷满分的60%;根据有关规定或遇特殊情况,需要变更或单独确定考试合格标准的,另行通告。
五、领取证书
达到合格标准的应试人员,请关注黑龙江省人事考试网“证书办理”通知,按要求办理证书。
六、告知承诺制有关规定
(一)报考人员提交的个人联系方式信息(包括手机号码、电子邮箱、详细通信地址等),将作为本考试文书(包括但不限于各种通知、告知、处理决定等)经本人确认的有效送达地址。相关文书发送至任一有效送达地址,即视为送达。个人联系方式发生变更的,须及时联系报名地考试机构修改。
(二)对报考人员的资格核查贯穿本项考试考前、考中、考后全过程。
报考人员应接受并配合考试机构的核查与监管。打印准考证前,报考人员未按考试机构要求接受核查的,考试报名无效,不予办理准考证;考试结束后,报考人员未按考试机构要求接受核查的,不进行成绩数据和证书相关操作;截至本项考试下一年度报名日期前一日,仍不接受核查的,视为放弃考试资格。
(三)报考人员选择采用告知承诺制方式办理报考事项的,须采用电子方式签署《专业技术人员资格考试报名证明事项告知承诺书》(电子文本)。《专业技术人员资格考试报名证明事项告知承诺书》一经提交即具有法律效力,不允许代为承诺。
(四)在资格考试报名中存在虚假承诺行为的人员、按照《专业技术人员资格考试违纪违规行为处理规定》(人力资源和社会保障部令第31号)存在严重违纪违规行为或特别严重违纪违规行为被记入资格考试诚信档案库且在记录期内的人员,不适用告知承诺制。
(五)报考人员作出承诺后,可在未缴费且报名截止前撤回承诺。报考人员撤回承诺的,本年度该项考试中不再适用告知承诺制。






皖公网安备 34020302000192号